大众版
手机版
大众版
人事专栏
菜单
首页
医院概况
医院简介
组织架构
领导团队
医院环境
先进设备
医院文化
院长信箱
联系我们
就医指南
预约挂号
就医流程
医保指南
就医路线
住院须知
便民服务
医院平面图
特需医疗服务
科室导航
临床科室
医技科室
公共服务科室
社康中心
三名工程
专家介绍
重点学科
三名工程
名医访谈
新闻中心
医院公告
医院动态
招标资讯
媒体转载
医疗动态
视频点播
三甲专栏
三名工程
健康科普
健康知识
社区健康促进
控烟健康促进
特色健康促进
护理风采
护理动态
护理文苑
临床护理
天使风采
科研教学
继续教育
科研阵地
学术动态
临床试验机构
图书馆
伦理委员会
党群工作
基层党建
党群简讯
团委活动
工会活动
便民查询
体检报告查询
检验结果查询
住院费用查询
人事专栏
人员招聘
人事资讯
资料下载
您的位置:
首页
>
健康科普
>
健康知识
详细内容
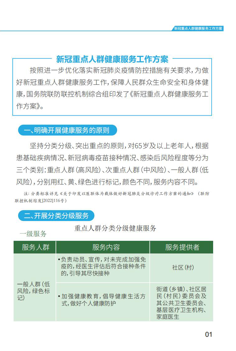
新冠重点人群健康服务工作方案手册
发布时间:2022-12-12
作者:陈俊祺
点击数::
次
分享到:
返回列表